一、领取时间:
2026年1月29日(星期四)上午9:30-晚上19:00
联系电话:13858267475
二、领取地点:
明湖之心营销中心(宁波市鄞州区东部新城宁东路与莘苑路交汇口南侧)
自驾导航:明湖之心营销中心
地铁:一号线盛莫路站B出口,步行800米

注意指示标识👇



三、所需资料
必须团队领取(可代领),每个队所有队员参赛包一次性领取(不接受单个选手领取)。
1、团队名、团队编号、领物代表(签字)、领物代表手机号
1)2025年1月1日后半马及以上成绩证书复印件或影印件。
2)2025年1月1日后体检报告(有心电图结论)复印件或影印件。
3)曾参加2025宁波100公里接力赛,并完赛。
以上三项任选一。五名队员信息可集中编辑在一份文件,统一上交(或上传)。

样张如下:

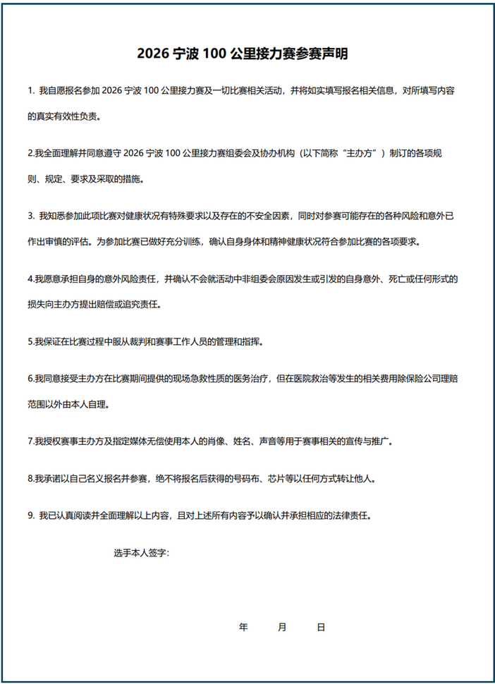
2、全体队员签字的《参赛声明》(附件下载,可签在一份参赛声明,也可分开签署,一定要本人签署,否则法律后果自负)

样张1:

样张2:

四、快递服务
本次比赛提供参赛包快递服务,必须团队所有队员参赛装备一次性快递,计划1月28-29日发出,顺丰到付,报名登记时请务必准确填写地址及联系人手机号码。并在登记报名时附件上传:1、团队领取所需资料(编辑在一份文件,详见示范);2、队员签名的参赛声明照片或扫描件。报名点击以下二维码:

五、参赛装备内容
1、参赛包

本次参赛包和上两届一样带分层,可装备用鞋和换下来衣服。
2、号码布及接力带
本次赛事接力区分两个大区:A、B,A区号码布A字开头,B区号码布B字开头。除大号码布(带芯片),小号码布(本次比赛不提供存包服务,参赛包贴或插上小号码布,预防与其他选手参赛包混淆)

每个团队发放一条接力带(带芯片),接力带芯片是团队计时主要凭证(非常重要,领取时勿遗漏,参赛时第一棒选手一定要带上)

3、参赛服

新锐高端运动服装品牌OakAura赞助本届比赛参赛服
4、纪念防风皮肤衣

延续上届经典灰色,款式略有小改
5、迈胜续航能量胶1支

6、HandLove铁营养包1包

7、畅医运康/禾元堂运动康复体验券1张


8、迪卡侬三重好礼1张

1重礼:10元无门槛抵用券
2重礼:满300元减30元
3重礼:限量700份速干毛巾(现本人,先到先得)
截止2025年2月1日,宁波各门店
另外,还有赛后雪菜年糕汤券1张,一次性雨衣1件